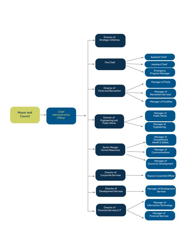
Township departments
Guided by Council’s strategic priorities, our team of employees strive to meet the needs of our community and achieve high quality results through innovation, creativity and teamwork. We continually seek new ways to improve our customer service delivery through technology and by eliminating duplication. We believe in open communication and a respectful workplace.
Police services
The Victoria Police Department’s Esquimalt Division provides policing services to the Township of Esquimalt and the community of Vic West. Based in the heart of the Township, the Esquimalt Division is home to a number of dedicated police officers, support staff, and shared policing services. Learn more.
Township organizational chart

